首頁
教會介紹
使命與目標
歷史與運作
教會歷史
董事會成員名單
堂會成員名單
心語分享
堂主任的話
教牧恩言
僕人心語
聚會指引
惡劣天氣指引
教會行事曆
2025教會行事曆
2026教會行事曆
奉獻方式
深迦動態
教會聚會
小組資訊
小組聚會
每週小組材料
向上敬拜(崇拜)
每週金句
主日崇拜
講道重溫
代禱事項
向下扎根(查經)
青成主日學
兒幼聚會
廿五週年讀經運動
向外服侍(活動)
功課輔導班
香港基督少年軍
暑期活動
向地極傳揚(差傳)
友好連結
聯絡我們
教會介紹
使命與目標
歷史與運作
教會歷史
董事會成員名單
堂會成員名單
心語分享
堂主任的話
教牧恩言
僕人心語
聚會指引
教會行事曆
2024教會行事曆
2025教會行事曆
2026教會行事曆
奉獻方式
深迦動態
深迦動態
教會聚會
聚會時間
小組資訊
小組聚會
每週小組材料
向上敬拜(崇拜)
每週金句
主日崇拜
講道重溫
代禱事項
向下扎根(查經)
青成主日學
兒幼聚會
廿五週年讀經運動
向外服侍(活動)
功課輔導班
香港基督少年軍
暑期活動
向地極傳揚(差傳)
差傳分享
友好連結
友好連結
聯絡我們
聯絡資料
向上敬拜(崇拜)
首頁
»
向上敬拜(崇拜)
»
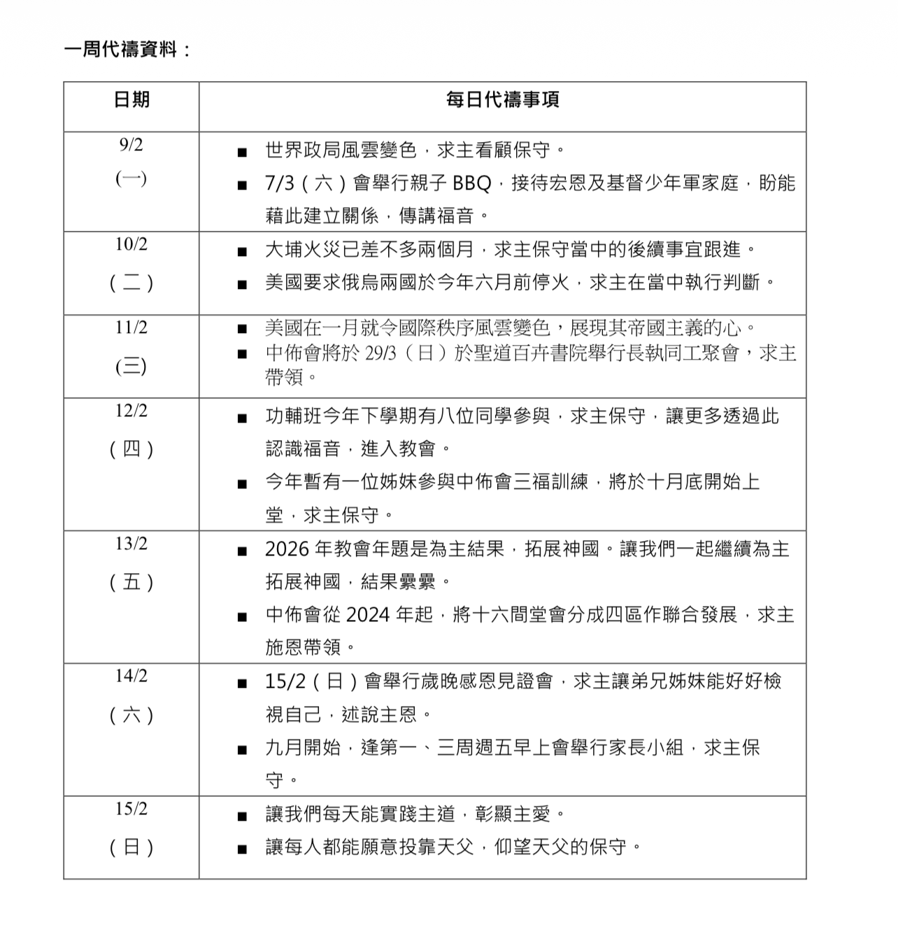
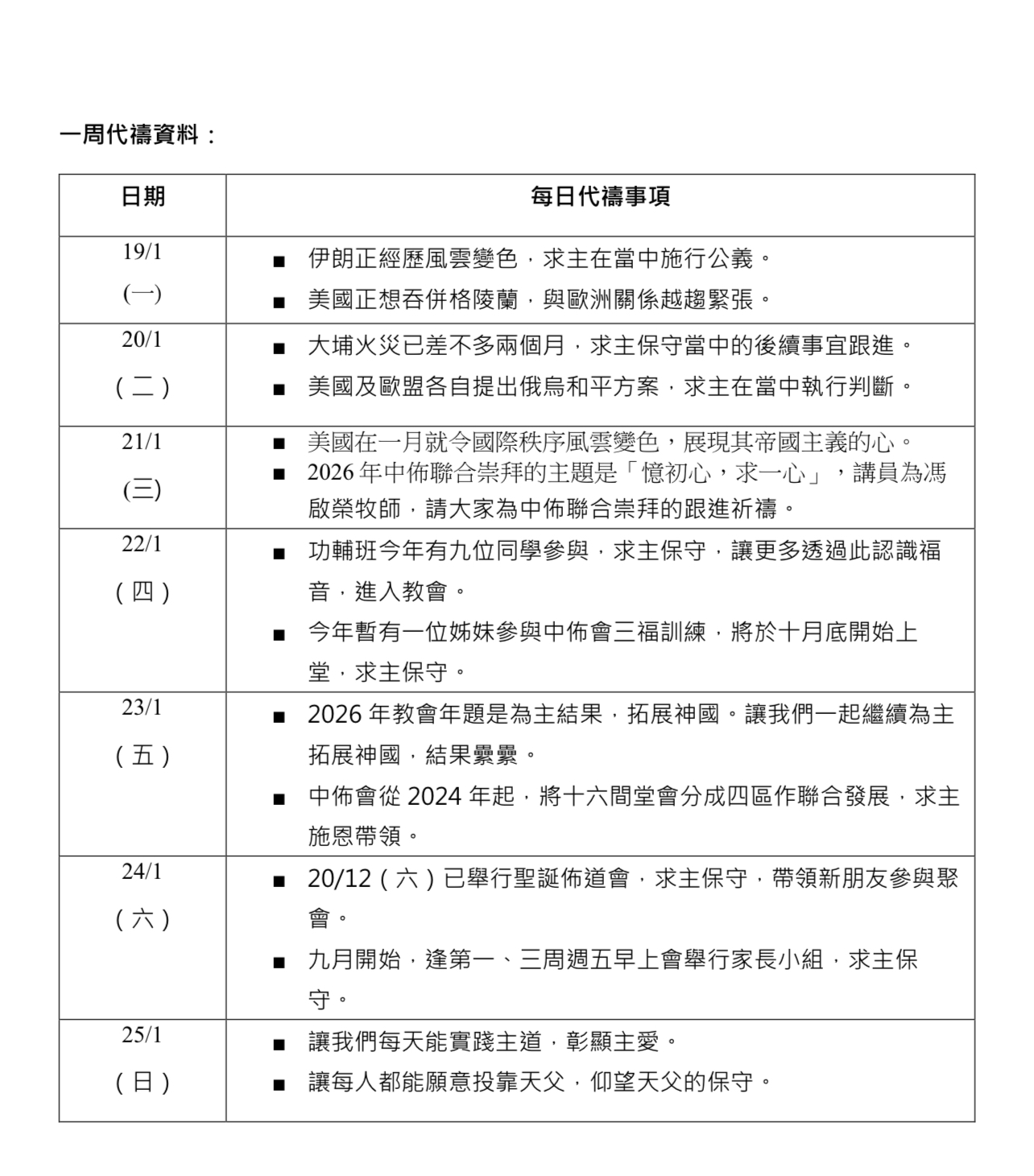
代禱事項
代禱事項
教會介紹
使命與目標
歷史與運作
心語分享
聚會指引
教會行事曆
奉獻方式
深迦動態
深迦動態
教會聚會
聚會時間
小組資訊
小組聚會
每週小組材料
向上敬拜(崇拜)
每週金句
主日崇拜
講道重溫
代禱事項
向下扎根(查經)
青成主日學
兒幼聚會
廿五週年讀經運動
向外服侍(活動)
功課輔導班
香港基督少年軍
暑期活動
向地極傳揚(差傳)
差傳分享
友好連結
友好連結
聯絡我們
聯絡資料
版權所有 © 2025
基督教中國佈道會深水埗迦南堂
All Rights Reserved. Powered by
In Action
.